Breadcrumbs

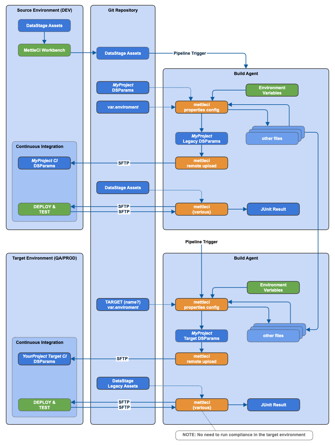
How the DSParams file is managed in a DevOps pipeline

DSParams DevOps process.png

See the documentation for relevant MettleCI commands in the DSParams Namespace.