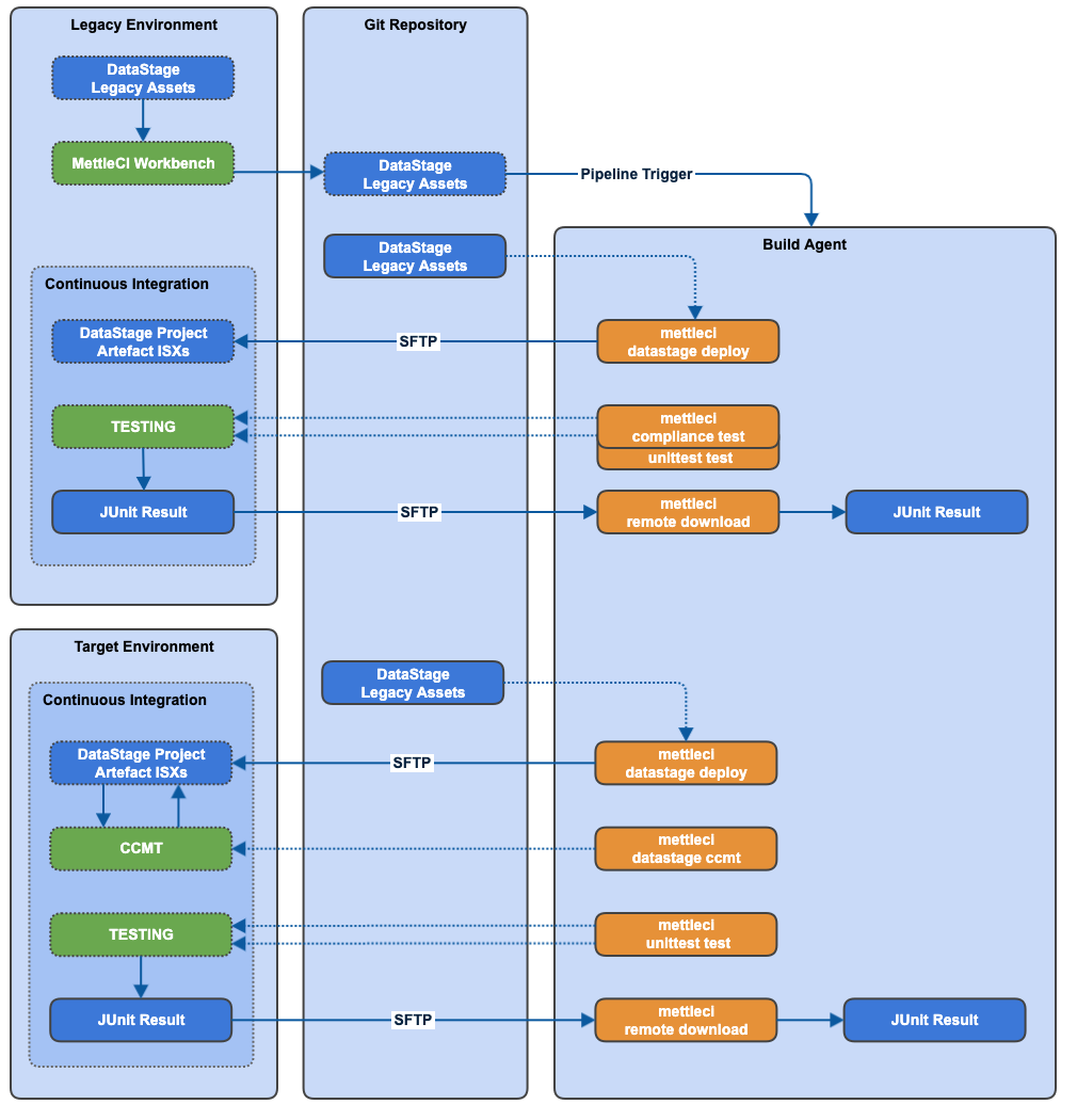
The diagram below summarises how JUnit XML files are used to communicate test results to your build orchestration system.
The diagram below summarises how JUnit XML files are used to communicate test results to your build orchestration system.