Breadcrumbs

Azure DevOps Deployment Topology

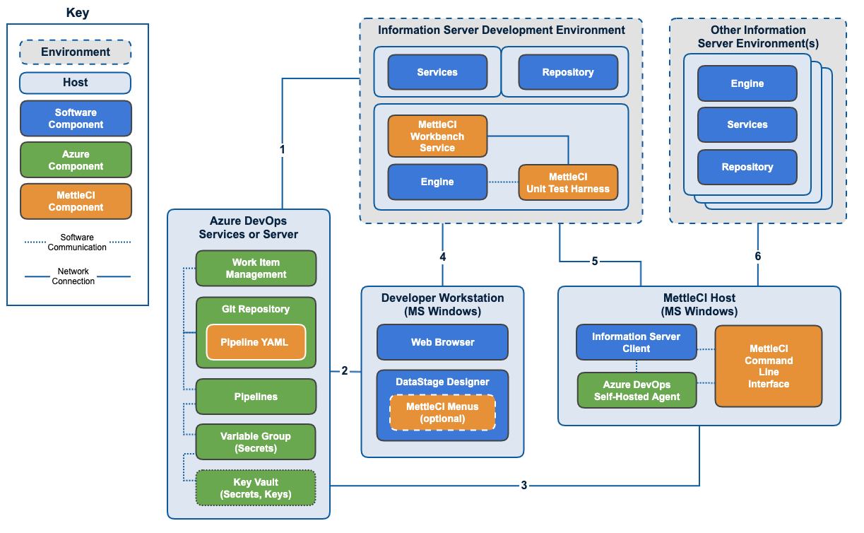
In-scope Hosts/Servers

Developer's Workstation: Where the Windows DataStage Designer client is typically run

Azure DevOps: An instance of Microsoft Azure DevOps, running either on-premises (known as "Azure Server") or as a service on Microsoft Azure ("Azure Services")

Information Server Development Environment: Your development instance of Information Server, which may be deployed in any topology, and on any number of hosts.

Information Server Test Environment(s): Downstream Information Server environments sitting between Development and Production.

MettleCI Host: A MettleCI-dedicated Windows-based DataStage Client tier used by your Azure Agent, in conjunction with the MettleCI Command Line Interface, to automate build and deployment activities.

Connections

MettleCI Topology (Azure DevOps).png

Connection

Description

Notes

1

The MettleCI Workbench application running on your DataStage Engine tier needs to...

  1. perform a dynamic lookup of Work items when displaying the Git Commit page.

  2. commit to your Git platform

See:

2

The Developer Workstation provides data engineers with access to the Azure user interface via a supported web browser.

This is a standard browser interface, and requires no MettleCI-specific configuration.See the following links:

3

Your Azure Pipelines perform their duties via an agent installed on the MettleCI-dedicated DataStage Client.

See

4

The Developer Workstation provides a DataStage client tier with access to the development environment's DataStage Engine and Services tiers.

The Developer Workstation and MettleCI Host (used to execute Azure Pipelines) both require identically-configure access to each DataStage platform with which it will communicate.

See:

Note that if your plan to deploy to Production requires a MettleCI Host in a separate network zone you might be interested in adopting a multi-agent topology.


5

The MettleCI Host requires regular access to the development environment's DataStage Engine and Services tiers, identical to that of Developer Workstations.

6

The MettleCI Host requires regular access to the downstream test environments' DataStage Engine and Services tiers, to affect automated deployment.